SERVICE PHONE
13988889999发布时间:2026-01-14 04:47:30 点击量:
哈希游戏,哈希游戏注册,哈希游戏平台,哈希游戏平台注册,哈希游戏注册平台潮流玩具是将潮流文化与相关内容巧妙融合的一类玩具。它与传统玩具不同,潮流玩具大多凭借独特的设计和出众的美感来吸引消费者,并且多数是基于授权的潮流内容创作而成,强调美学属性和收藏价值,具有二次销售、收藏和拍卖等属性。
潮玩行业产业链。从潮玩产业链来看,潮玩产业链上游主要系 IP 供给和运营,负责 IP的设计、授权、再创作等;产业链中游以泡泡玛特、52TOYS 等潮玩企业为典型代表;产业链下游主要为销售渠道,消费者可以通过电商等线上平台与零售商等线下渠道购买产品。
全球潮玩市场规模近几年呈增长态势。潮玩文化凭借其独特的 IP 魅力、个性化表达以及收藏属性,打破了地域与年龄的界限,近几年全球潮玩市场规模增速均维持双位数增长。根据中商产业研究院数据,2020—2024 年全球潮玩行业市场规模从 203 亿美元增加至 418 亿美元,年均复合增速将近 20%。
近几年,政府积极出台专项政策,进一步支持我国潮玩行业高质量发展。2025 年 1 月,国务院办公厅印发《关于进一步培育新增长点繁荣文化和旅游消费的若干措施》,提出开发时尚国潮产品,推动在服装、箱包、珠宝、美妆、玩具等领域开发联名款文创产品,打造国货“潮牌”、“潮品”。此外,在今年 3 月中央办公厅、国务院发布的《提振消费专项行动方案》中,提到要强化消费品牌引领,将中华优秀传统文化融入产品设计,支持开发原创知识产权(IP)品牌,促进动漫、游戏、电竞及其周边衍生品等消费,开拓国货“潮品”国内外增量市场。国家出台的一系列支持政策为我国潮玩行业发展提供了坚实的政策保障。
东莞生产国内近 85%的潮玩,具有“中国潮玩之都”称号。作为玩具生产的重要区域,东莞市聚集了超过 4000 家玩具生产企业,近 1500 家上下游配套企业,是全国最大的玩具出口基地。目前,国内近 85%的潮玩产自东莞,全球动漫衍生品 25%由东莞制造,“世界玩具看中国,中国玩具看东莞”的口号享誉海内外,芭比娃娃、万代、美泰、乐高等知名品牌在东莞均有代工厂。2023 年,东莞荣获全国唯一“中国潮玩之都”称号。凭借强大的影响力,2024 年东莞市涉及潮玩生产的规上限上企业 160 家,实现营收近 238 亿元,同比增长近 19%。出口方面,2025 年上半年东莞市有进出口实绩的玩具企业数量达940 家,共出口玩具 99.7 亿元,同比增长 6.3%。此前,商务部等四部门公布 2025—2026年度国家文化出口重点企业和重点项目名单。其中,广东哈一代玩具股份有限公司、东莞市微石文化科技有限公司两家莞企入选国家文化出口重点企业,提高了东莞潮玩在全球的影响力。
东莞市潮玩产业带以石排、清溪、凤岗、茶山等镇为重点区域,其中石排镇潮玩产值占比最高。从区域分布来看,东莞市潮玩产业带以石排、清溪、凤岗、茶山等镇为重点区域,且各镇均有自身的特色。其中,石排镇是目前东莞市产值最大、潮玩企业及自主品牌最多的镇街,占全市潮玩产值的 30%。2023 年石排镇发力打造“石排潮玩”区域品牌,石排潮玩产业集群成功入选首批“广东省中小企业特色产业集群”;2024 年石排镇玩具产值突破 120 亿元,成功打造“设计—打样—生产—销售”全链条模式,竞争力进一步提升。
东莞潮玩产业主要以自主品牌、授权 IP 生产设计以及代工为主,具有一定的竞争优势。根据东莞日报数据,在东莞潮玩产业的原创 IP 中,微石文化开创金属 DIY 潮玩品牌“拼酷”,其打造的“十里红妆”系列不仅荣获中宣部优秀地方文化外宣品称号,更实现了年销售额破亿元的成绩,稳居同类行业第一;摩动核聚焦国内风机甲动漫文化,凭借精准的市场定位占据同业 35%的市场份额,成为机甲潮玩领域的核心力量;城仕玩具(Toy City)则以 IP 矩阵化运营为特色,目前运营 IP 数量超 30 个,其中原创 IP 占比高达 80%。
在授权 IP 方面,皓奇乐文化与国内外多个知名 IP 合作,包括华纳系列的《猫和老鼠》、《蝙蝠侠》、《正义联盟》、《哈利·波特》等重量级 IP;美光站从 2015 年起获得了多个具有知名度的雕像独家授权,包括哆啦 A 梦、奥特曼、姆敏一族(Moonmin)等。在代加工方面,仅头部品牌泡泡玛特在东莞布局了代工或合作企业近 30 家,哆啦 A 梦、史努比等知名动漫衍生品均在东莞设有生产线. 东莞市潮玩产业 SWOT 分析
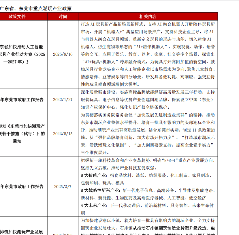
为进一步推动潮玩产业高质量发展,除国家层面的政策支持外,广东省、东莞市等多方主体亦积极出台相关政策。2025 年 9 月 16 日,《广东省加快推动人工智能赋能玩具产业行动方案(2025—2027 年)》出台,提出打造 AI 玩具新产品新场景新模式。支持 AI 融合机器人开辟陪伴玩具新市场,开展“机器人+”典型应用场景推广,支持科技企业主导,将 AI 与机器人融合在玩具领域,重新定义玩具的形态与功能。除广东省外,东莞市积极制定政策推动潮玩产业发展。2022 年,“支持服装玩具、电子信息等优势产业创建国潮品牌”首次写入东莞政府工作报告;2023 年 8 月印发《东莞市加快潮玩产业发展若干措施(试行)》的通知,从三大维度 11 条政策措施入手推动东莞潮玩产业发展。当前,东莞市产业体系“8+8+4”中,玩具作为 8 大传统产业中的重要一环,是未来重点产业发展方向。今年 8 月,《东莞市加快潮玩和动漫产业发展若干措施》出台,计划拿出 1.2 亿元产业扶持资金,从产业生态、开拓市场、内容创作、动漫产业、要素保障等五大方面支持潮玩和动漫产业高质量发展。石排镇作为东莞潮玩的关键区域,6 月出台了《石排镇加快潮玩产业发展若干措施(试行)》。此外,相关负责人介绍该镇每年将拿出 1000 万元专项资金制定产业扶持政策,专门划出 10 万平方米低成本空间,力争打造全国规模最大、生态最完备的潮玩产业园。一系列的潮玩政策,为东莞市潮玩产业高质量发展奠定了坚实基础。
从潮玩产业不同环节来看,IP 版权方主导 IP 的创作与孵化,壁垒较高,且同时承担授权方与运营方角色,毛利率普遍在 30%-40%之间,净利率在 5%-15%之间。因无需承担下游衍生商品的设计制造成本,IP 代理商的毛利率较高,但与此同时考虑到 IP 采购成本与市场推广费用,净利率相对较低。IP 运营方负责在授权 IP 基础上,设计研发对应的衍生产品,整合代工厂进行生产。该环节由于产品间差异较大,毛利率与净利率的范围相对较广。玩具代工厂技术壁垒低,对厂商的议价能力相对较弱,价值量最低,毛利率在 10%-20%左右,净利率在 5%-10%甚至更低。近几年随着东莞市潮玩产业规模稳步发展,叠加企业积极转型,产业结构逐步优化,代工比例逐步减少。但从石排镇 2024 年的数据来看,代工仍为东莞潮玩主要的经营模式,对应的东莞潮玩产业附加值相对较低。
目前,消费者愈发追求精致化的生活方式,需求从“功能满足”向“情感体验”升级,叠加民族认同感增强,国潮崛起与国民文化自信持续提升。对东莞潮玩而言,这一趋势既能将本土文化融入原创 IP 开发,又能依托自身成熟的制造供应链,快速响应消费者对“情感化潮玩”的需求,将生产优势与文化价值、情感需求相结合,提高市场竞争力,推动产业向高附加值环节突破。
潮玩出海。作为新经济的重要业态,在“新国潮”的推动下,我国潮玩产业加速出海步伐。根据广东省玩具协会潮玩分会数据,目前东南亚市场上超过 80%的潮玩来自中国。以泡泡玛特为例,公司抓住时代红利,积极扩展全球市场并取得显著成效,品牌影响力进一步提升。
东南亚具有较高的资源禀赋和产业发展能力,劳动力价格低廉,制造业成本相对较低,使该地区的代工成本具有比较优势。具体数据看,截至2024 年底,东南亚人口 6.88 亿人,约占全球总人口的 9%,且该地区的年龄中位数为 30.5岁,劳动力资源丰富。根据第一数据统计,越南普通月薪约为 2000 元-2500 元,孟加拉和柬埔寨则分别为 2000 元和 1000-2000 元,平均劳动力成本是中国的五分之一。潮玩作为劳动密集型产业,使我国与东南亚在玩具产业上的供应链协同日益紧密。一般来说,我国主要负责设计研发高难度产品,东南亚则可以提供丰富的劳动力为玩具代工。考虑到目前东莞潮玩代工占比较高,东南亚的人口红利或在一定程度上分流东莞潮玩的中低端订单,使东莞潮玩的竞争程度增加。
我国于 20 世纪 90年代成为全球玩具生产和出口的第一大国,一直延续至今,目前我国玩具出口已覆盖超过 220 个国家和地区。根据全球贸易观察系统(GTF)统计数据,我国在刚加入世贸组织的 2001 年出口玩具总额占全球玩具出口总额的比例约为 56.4%,2022 年这一比例已上升至 67%。2024 年,我国玩具出口金额达到 398.7 亿美元,同比回落 1.7%,2000-2024年 CAGR 约为 15.1%。近几年,伴随着我国经济持续增长及对世界影响力的不断上升,我国潮玩产业发展迅速。根据中商产业研究院数据,2024 年我国潮玩产业占全球潮玩市场约 25%的份额,成为全球最大的单一市场。根据海关统计,2024 年我国出口包含泡泡玛特、寻找独角兽、酷龙等品牌潮玩在内的玩偶、动物玩具 476.3 亿元,同比增长 4.9%;2025 年前三季度,我国出口节日用品、玩偶、动物造型玩具超过 500 亿元,其中许多都属于国货潮品,显示着我国潮玩在海外的影响力持续上升。
东莞潮玩产业大概经历了四个阶段,即代加工阶段(OEM)、获得 IP 授权进行二次创作阶段(ODM)、自主原创 IP 制造阶段(OBM)和整合优势 IP 向外授权阶段。近几年,东莞潮玩产业不断升级,尽管目前仍有不少企业处于代加工阶段,但经过多年的发展,原创潮玩 IP 产值占比不断上升,已诞生较多实力较强的本土潮玩厂商,各自凭借其独特的竞争优势出圈。
IP 是潮玩的灵魂,单一 IP 或少数几个 IP 难以支撑企业长久发展,而要不断通过内部孵化、外部合作、跨界联名等多种方式构建一个覆盖面广、类型丰富、生命周期交错的多元化的 IP 矩阵,其本质是降低对单一 IP 的依赖,扩大消费群体覆盖,提升抗风险能力,创造新的增长点,保持持续的生命力。IP 多元化,一方面通过内容驱动,为 IP 注入灵魂。通过构建故事背景,让 IP 不再只是一个静态的形象,通过创作漫画、动画、短片、小说,甚至大电影等形式,为其构建宏大的世界观和深刻的人物故事。
